
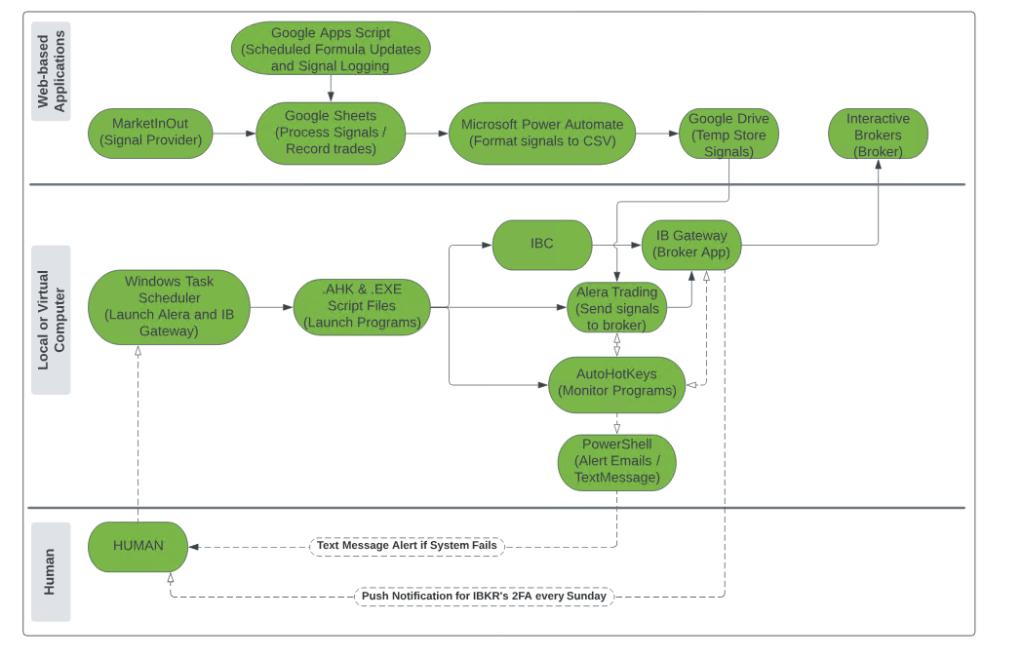
Summary of component software:
- Alera Trading
- AutoHotKeys
- Google Sheets
- Google Drive
- Google Apps Script
- Microsoft Power Automate
- Microsoft Azure Virtual
- Computer
- MarketInOut
- PowerShell
- IBC
- IB Gateway
- Interactive Brokers
- Windows Task Scheduler

By
·
Summary of component software:

Tags:
Leave a comment