AutoProsper: Automate Your Path to Prosperity.
Teaching you how to build systems that let your computer do the work for you.
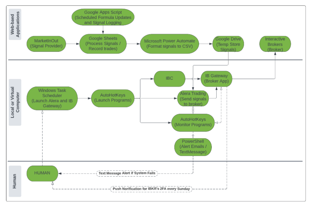
AutoProsper was founded with the purpose of sharing my knowledge and experience in automating simple systems to yield amazing results. Two years ago, I began the journey of automated stock trading with the goal of building a system that would work for months on end without intervention. I ultimately built something that did just that, and I have been using it successfully for the last year and a half. Now I’m here to share what I learned.






